Search for projects by name
There are impactful changes and part of the information might be outdated.
Polygon zkEVM is an EVM-compatible ZK Rollup built by Polygon Labs.
Polygon zkEVM is an EVM-compatible ZK Rollup built by Polygon Labs.
2024 Dec 07 — 2025 Dec 07
The section shows the operating costs that L2s pay to Ethereum.
2024 Dec 07 — 2025 Dec 07
This section shows how "live" the project's operators are by displaying how frequently they submit transactions of the selected type. It also highlights anomalies - significant deviations from their typical schedule.
Polygon zkEVM Etrog upgrade
2024 Feb 13th
Polygon zkEVM is upgraded to the Polygon Etrog version.
There is no mechanism to have transactions be included if the sequencer is down or censoring. Although the functionality exists in the code, it is currently disabled.
STARKs and SNARKs are zero knowledge proofs that ensure state correctness. STARKs proofs are wrapped in SNARKs proofs for efficiency. SNARKs require a trusted setup.
All of the data needed for proof construction is published on Ethereum L1. Unlike most ZK rollups transactions are posted instead of state diffs.
Even though there is a 3d Timelock for upgrades, forced transactions are disabled.
Only the whitelisted proposers can publish state roots on L1, so in the event of failure the withdrawals are frozen.
No compression scheme is used.
The genesis state, whose corresponding root is accessible as Batch 0 root in the _legacyBatchNumToStateRoot variable of AgglayerManager, is available here.
Each update to the system state must be accompanied by a ZK proof that ensures that the new state was derived by correctly applying a series of valid user transactions to the previous state. These proofs are then verified on Ethereum by a smart contract.
Polygon zkEVM proof system PIL-STARK can be found here.
Polygon zkEVM circuits are built from PIL (polynomial identity language) and are designed to replicate the behavior of the EVM. The source code can be found here.
Funds can be lost if the proof system is implemented incorrectly.
SNARK verification keys can be generated and checked against the Ethereum verifier contract using this guide. The system requires a trusted setup.
The pessimistic proofs that are used to prove correct accounting in the shared bridge are using the SP1 zkVM by Succinct.

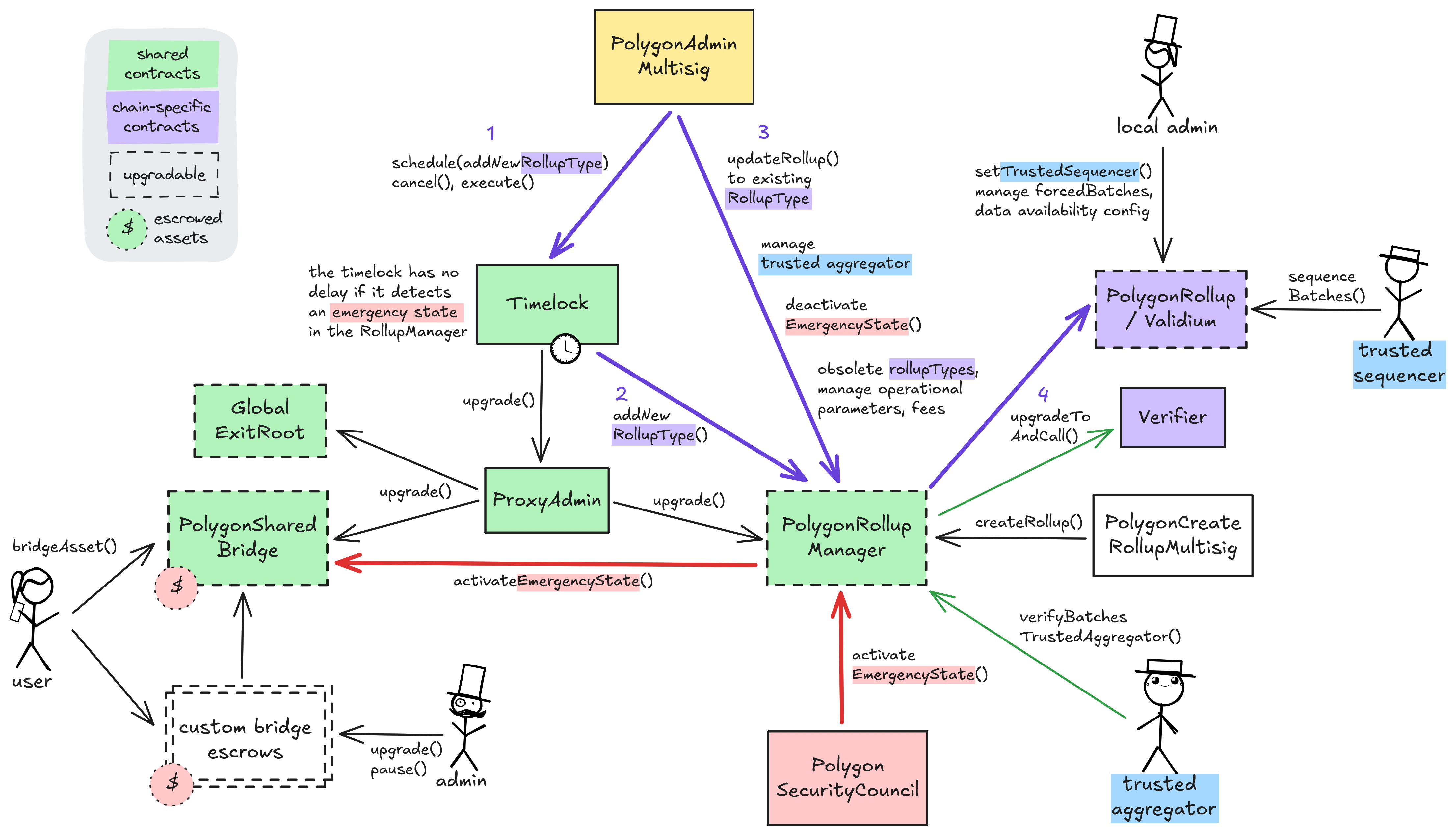
The regular upgrade process for all system contracts (shared and L2-specific) starts at the PolygonAdminMultisig. For the shared contracts, they schedule a transaction that targets the ProxyAdmin via the Timelock, wait for 3d and then execute the upgrade. An upgrade of the Layer 2 specific rollup- or validium contract requires first adding a new rollupType through the Timelock and the AgglayerManager (defining the new implementation and verifier contracts). Now that the rollupType is created, either the local admin or the PolygonAdminMultisig can immediately upgrade the local system contracts to it.
The PolygonSecurityCouncil can expedite the upgrade process by declaring an emergency state. This state pauses both the shared bridge and the AgglayerManager and allows for instant upgrades through the timelock. Accordingly, instant upgrades for all system contracts are possible with the cooperation of the SecurityCouncil. The emergency state has been activated 1 time(s) since inception.
Furthermore, the PolygonAdminMultisig is permissioned to manage the shared trusted aggregator (proposer and prover) for all participating Layer 2s, deactivate the emergency state, obsolete rollupTypes and manage operational parameters and fees in the AgglayerManager directly. The local admin of a specific Layer 2 can manage their chain by choosing the trusted sequencer, manage forced batches and set the data availability config. Creating new Layer 2s (of existing rollupType) is outsourced to the PolygonCreateRollupMultisig but can also be done by the PolygonAdminMultisig. Custom non-shared bridge escrows have their custom upgrade admins listed in the permissions section.
Only a trusted sequencer is allowed to submit transaction batches. A mechanism for users to submit their own batches is currently disabled.
MEV can be extracted if the operator exploits their centralized position and frontruns user transactions.
Funds can be frozen if the sequencer refuses to include an exit transaction (CRITICAL).
The mechanism for allowing users to submit their own transactions is currently disabled.
Users can be censored if the operator refuses to include their transactions.
Polygon Agglayer uses a shared bridge escrow for Rollups, Validiums and external chains that opt in to participate in interoperability. Each participating chain needs to provide zk proofs to access any assets in the shared bridge. In addition to the full execution proofs that are used for the state validation of Rollups and Validiums, accounting proofs over the bridges state (Polygon calls them ‘Pessimistic Proofs’) are used by external chains (‘cdk-sovereign’). Using the SP1 zkVM by Succinct, projects without a full proof system on Ethereum are able to share the bridge with the zkEVM Agglayer projects.
Funds can be lost if the accounting proof system for the bridge (pessimistic proofs, SP1) is implemented incorrectly.

Allowed to commit transactions from the current layer to the host chain.
Permissioned to post new state roots and global exit roots accompanied by ZK proofs.
A Multisig with 5/12 threshold.
Participants (12):
0xcAB3…62f90xAb35…235E0x54c4…65d90x2161…d4170xED7c…B5a20xdFEd…56Da0xffbf…32380xeD44…dB370x516e…46B70x4c16…88910xA0B0…f2270xEad7…9dB2A Multisig with 6/8 threshold.
Participants (8):
0xFe45…2e4b0xaF46…261D0xBDc2…FEFf0x4c16…88910x3ab9…D6220x49c1…0E860x9F7d…86A00x2188…1C28A Multisig with 3/8 threshold.
Participants (8):
0xAb35…235E0x3038…D3b50xa439…AE310xD947…fCFC0xCE27…AaAc0x0B84…Ca770x0185…22A60x7316…4496A Multisig with 5/10 threshold.


Verifies ZK proofs for state roots of this Layer 2 via the PolygonRollupManager.
A verifier gateway for pessimistic proofs. Manages a map of chains and their verifier keys and is used to route proofs based on the first 4 bytes of proofBytes data in a proof submission. The SP1 verifier is used for all proofs.
The shared bridge contract, escrowing user funds sent to Agglayer chains. It is usually mirrored on each chain and can be used to transfer both ERC20 assets and arbitrary messages.
The central shared managing contract for Polygon Agglayer chains. This contract coordinates chain deployments and proof validation. All connected Layer 2s can be globally paused by activating the ‘Emergency State’. This can be done by the PolygonSecurityCouncil or by anyone after 1 week of inactive verifiers.
A merkle tree storage contract aggregating state roots of each participating Layer 2, thus creating a single global merkle root representing the global state of the Agglayer, the ‘global exit root’. The global exit root is synchronized to all connected Layer 2s to help with their interoperability.
A timelock with access control. In the case of an activated emergency state in the AgglayerManager, all transactions through this timelock are immediately executable. The current minimum delay is 3d.
Extension contract of the AgglayerBridge for asset metadata…
The main system contract defining the polygon zkEVM Layer 2 logic. Entry point for sequencing batches.
The current deployment carries some associated risks:
Funds can be stolen if a contract receives a malicious code upgrade. There is a 3d delay on code upgrades unless upgrade is initiated by the PolygonSecurityCouncil in which case there is no delay.